0.0.2
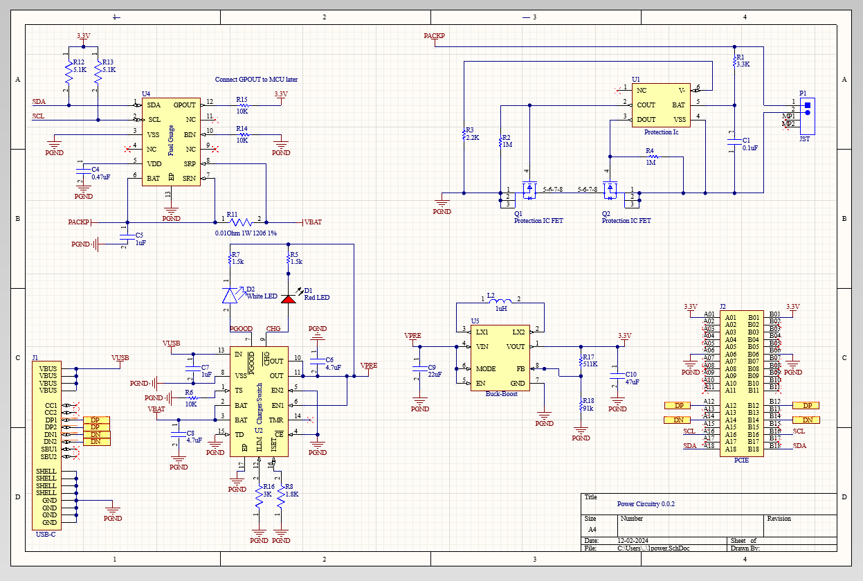
This prototype power module was developed as part of a learning initiative. Manufactured and assembled by JLCPCB, the boards were delivered in 15 days using the “Global Standard Direct Line” shipping method. The cost was $116.28 CAD for a set of 5 boards. All functions, including the battery level monitor, operate flawlessly. During testing, the charging/switching IC exhibited slight warmth, which was within acceptable limits. Additionally, a 3.3k resistor was mistakenly placed where a 330-ohm resistor was intended. Despite this, the module performed without any issues.
![]()

0.0.2 Components
-
Charing and switching IC: BQ2407
-
PCIe Specs PDF (page 92 and 136)